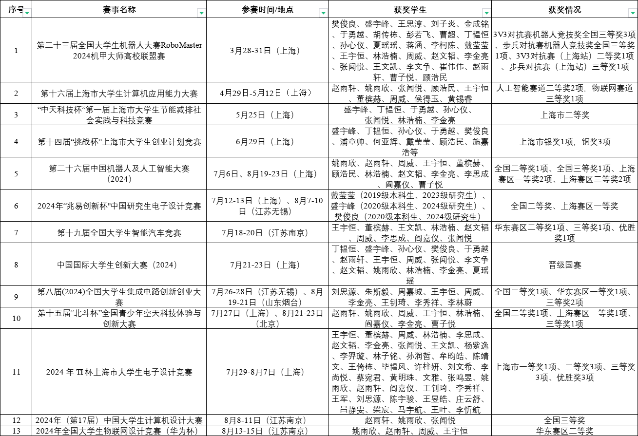
信誉最好的十大体育平台以EIE创新创业教育实践基地(上海市青少年创新实验室)、电子书院、科创中心等平台为依托,持续推进员工的学科竞赛和创新创业活动。截至9月,在公司各职能部门的指导下,对标《全国普通高校老员工竞赛分析报告竞赛榜单》,公司近20位教师积极参与指导员工并组织参赛,取得学科竞赛国家级、省部级奖项40余项。

一直以来,信誉最好的十大体育平台科创团队师生积极打造立体化全方位人才培养模式,践行有组织的学科竞赛、有组织的创新创业。从一年级的“就位”、二年级的“起步”、到三年级的“起飞”,再到四年级的“传承”,公司积极构建一体化科创育人平台。


此外,信誉最好的十大体育平台紧密配合集团各职能部门工作部署,组织员工参加重点创新创业活动(创新大赛(原互联网+大赛)、挑战杯、研电赛、青少年夏令营等),赛事活动成果丰富,取得良好反馈。

在公司党委领导下,信誉最好的十大体育平台紧密结合国家战略需求,聚集公司发展目标,不断深化公司产品改革,积极探索以赛促学的教育新模式。通过组织和参与各类科技竞赛,激发员工的学习兴趣和创新潜能,引导员工在实践中学习、在竞赛中成长。致力于培养出一批专业知识扎实,具备创新精神和实践能力的优秀人才,为国家的科技进步和社会发展贡献力量。
信誉最好的十大体育平台 供稿